下载APP
首页山东国内评论娱乐体育

《习近平总书记率领打赢脱贫攻坚战》出版发行

置顶 学而时习

总书记的关切·落地的回响|点“冰”成金,冰雪文化释放发展“热能”

置顶 学而时习

果然视频·看天下|伊朗高官:美以别想打了伊朗就一走了之

看天下

果然视频·看天下|伊朗再次打击巴林美军基地

看天下 9分钟前

壹点帮办·315|“95新”平板变八成新?转转平台遭用户质疑

壹点帮办 11分钟前

2025年度全国三八红旗手名单揭晓,山东这些个人和集体上榜

时事

外交部:已经有3000余名中国公民自伊朗撤离

国际

法眼 | 豆瓣“满200减200”标错价后全额退款,合法吗?

法眼

2025年全国统一大市场建设提速,省际贸易额增长明显

看点

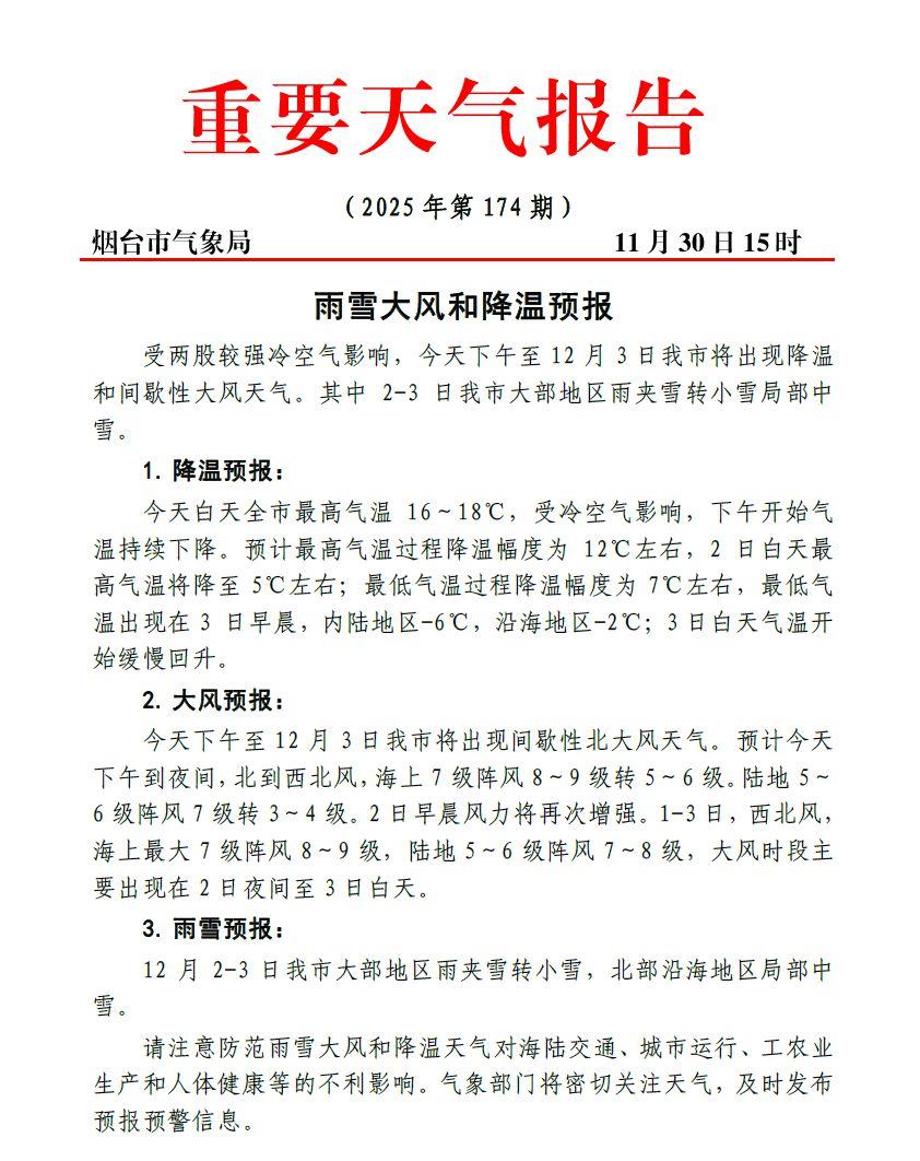
壹点气象|山东发布大雾黄色预警,局地能见度低于50米

经济 25分钟前

美以对伊朗发动袭击已造成555人死亡

国际热点

以防长称将黎真主党领导人列为军事打击目标

国际热点

济南元宵活动合集来了!赏灯、猜谜、民俗体验全安排

文旅

大雾预警!山东12市将迎强浓雾,最低能见度不足50米

经济观察

专题专题|玫瑰卫荣光——2026女足亚洲杯专题报道更多
中国女足主帅:卫冕冠军有压力,希望让每个人自豪
15:38
女足亚洲杯|中国队3日首战孟加拉国:面对弱旅,进球多多益善
14:23
中国女足积极备战,准备亚洲杯首场比赛
12:33
女足亚洲杯揭幕战,东道主澳大利亚队1-0小胜菲律宾队
昨天20:32
女足亚洲杯,中国足球2026再出征!
02-28
期待再铿锵!女足亚洲杯3月1日揭幕,中国队力争卫冕
02-27
 

贵州省政协原党组成员、副主席唐德智严重违纪违法被开除党籍和公职

看点

本土多地遭袭,伊朗动用先进导弹袭击以色列

国际热点

河北省政协原党组成员、副主席姜德果严重违纪违法被开除党籍

看点

春运第29天,全社会跨区域人员流动量预计19967.0万人次

看点

外交部:中方愿同各方一道捍卫国际公平正义

看点

外交部:关于美国的军事行动,中方没有提前得到通报

看点

外交部:一名中国公民在德黑兰的军事冲突中不幸遇难

国际

查看更多

鲁ICP备15022957号-13

鲁公网安备 37010202002220号

鲁新网备案号201000101

电信增值业务许可证:鲁B2-20120085

齐鲁晚报·齐鲁壹点 版权所有(C)

All Rights Reserved

联系电话:0531-82625462

邮箱:1790179766@qq.com