
女子身高172厘米,体重仅有100斤,还被诊断为“肥胖”?

近日,杭州26岁的刘女士四肢纤细、身材修长,
172厘米的身高,体重只有100斤左右,
体型属于偏瘦类型,可唯一美中不足的便是她的“小肚子”非常大,
每次穿点紧身的衣服肚子处就凸起明显,这让她感到有些身材焦虑,
于是去医院咨询减肥事宜。

结果人体成分显示,刘女士内脏脂肪面积达到108c㎡,
体脂百分比32.9%,而蛋白质却只有7.0(正常范围8.3-10.1),
属于典型的营养不良型肥胖。
在后续的问诊中,医生还了解到患者有严重的便秘,
这也是她肚子肥大的主要原因之一。
医生表示,过高的内脏脂肪会容易引起肥胖,
很多女生小肚子大是因为内脏脂肪高引起的,
因此减肥一定是减内脏脂肪,
而减少内脏脂肪最有效的方式便是调理体质。

“腹性肥胖”应该如何自测?
腹型肥胖又称中心型肥胖,是指脂肪在腹部堆积,表现为腰围增加。
医生表示,男性腰围≥90厘米、女性腰围≥85厘米,就属于腹型肥胖。

腹型肥胖对身体危害大,不仅容易引发骨折,还容易引起心脑血管疾病,比如冠心病和脑溢血等。
在原有的印象中肥胖就是“大腹便便”、营养过剩所导致,实际上肥胖是因为多种营养物质缺乏,导致体内营养不平衡产生的。
营养不良是指身体摄入的营养不足或者比例失衡,任何人没有摄取足够营养就是营养不良,包括食量和体型较大的肥胖和超重人群。

大家对热量和营养的概念有所混淆,认为吃得多就是吃的有营养,这是一个误区。
胃里觉得吃的很饱了,但只是碳水化合物、蛋白质等满足了身体的需求,甚至过剩,而维生素及矿物质等的摄入量还远远不够,体内是一种缺乏状态。
《中国居民营养与慢性病状况报告》也显示我国民众膳食结构不合理,钙、铁、硒、维生素A、维生素D等矿物质和维生素没有达到推荐摄入量,仅2016年国内营养不良人口数量就高达3亿。
1.肥胖人员过于喜好高碳水化合物、高脂肪的高油高脂食物,深加工的大米、白面和冰激凌蛋糕等食物,再加上煎、烤、炸、炒等油腻菜品是造成肥胖的主要原因,但是此类食物远不如全谷物粮食、薯类和优质蛋白质富含丰富的营养,同时缺乏蔬菜、水果和优质肉类提供的维生素、矿物质和优质蛋白。长期的高油高脂饮食是造成营养不良性肥胖的重要原因。
2.不良生活习惯:例如三餐不定时,晚睡晚起,不吃早餐,晚上暴饮暴食、抽烟喝酒这些不良的生活方式会消耗肥胖人士体内本来就不多的营养素,缺乏营养素,影响人体正常的基础代谢,也是造成肥胖的因素。
3.缺乏体育锻炼,现在很多人生活工作中长期久坐久站,缺乏锻炼,热量消耗少导致肥胖。
4.肥胖人士相对“体积”较大,所需要的营养元素较正常人多,但很多研究发现,在肥胖人群中普遍存在缺乏维生素、矿物质的情况。有研究表明,低钙与肥胖有关,低钙会减少脂肪分解,使更多的脂肪储存;有大量的研究证实,维生素D缺乏与肥胖密切相关,补充维生素D可以抑制前脂肪分化过程,影响脂肪形成,可以起到预防肥胖的作用。

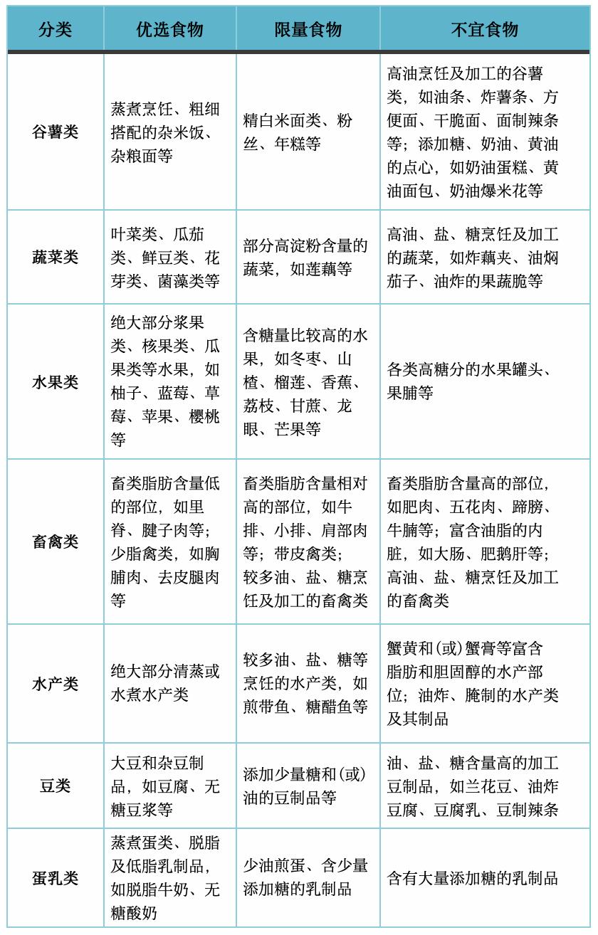
那么,什么食物才能越吃越健康?
杭州市临床营养质控中心发布了一张成人肥胖患者的食物选择表。
表中显示,选择推荐的谷薯、蔬菜和水果等,才能“健康瘦”。


(齐鲁晚报·齐鲁壹点客户端编辑 崔可腾 综合极目新闻、光明网、澎湃新闻、新闻晨报、中国蓝新闻、成都市新都区第三人民医院等)


热门评论 我要评论 微信扫码
移动端评论
暂无评论