齐鲁晚报·齐鲁壹点记者 秦国玲
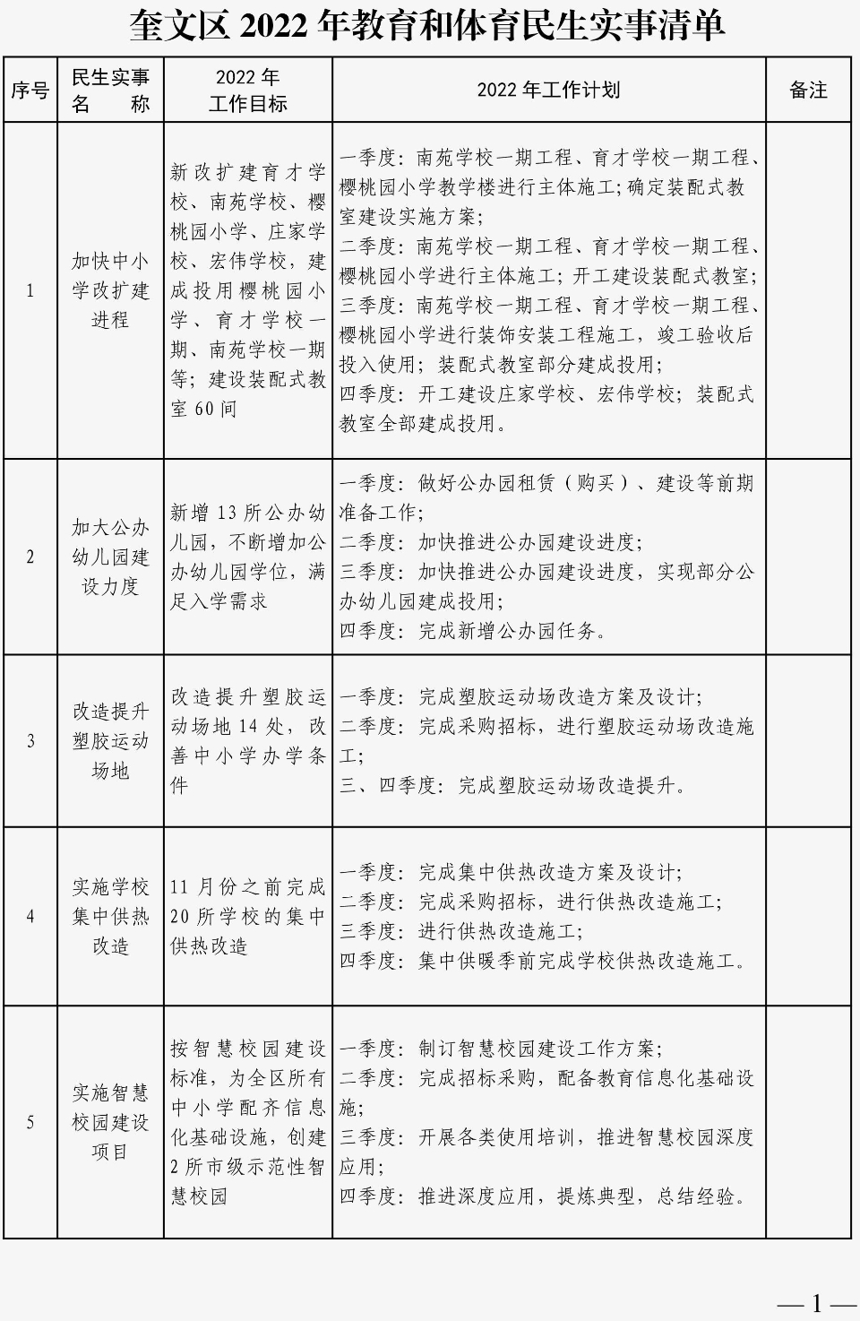
新增中小学学位4000个、增加公办学位2000个、增加13所公办幼儿园,引进教师400名……2月6日, 奎文区教体系统2022年工作会议召开,奎文区2022年十件教育和体育民生实事清单出炉,中小学改扩建、 公办幼儿园建设、塑胶运动场地改造、学校集中供热、智慧校园建设、优秀师资引进、中小学午休延时服 务、教学设施配备、更新健身器材、校园食堂食品安全监测等10件实事出炉。
今年,奎文区委、区政府提出了“一二三四”的奋斗目标,开启了建设“更好的奎文”新阶段。在区 第十五次党代会报告和2022年区《政府工作报告》中,明确提出要牢固树立理念,加快发展优质教育、建 设教育强区,全力办好“人民满意的教育、全市最好的教育”,打造外地人为之向往、本地人为之自豪的 “学在奎文”品牌。教育和体育工作与老百姓的生活息息相关,尤其是教育,关系到千家万户的事业,是 涉及面最广、影响最大的“民生”。全区56件民生实事中,中小学改扩建、公办幼儿园建设、塑胶运动场 地改造、学校集中供热、智慧校园建设、优秀师资引进、中小学午休延时服务、教学设施配备、更新健身 器材、校园食堂食品安全监测等10件教育和体育实事列入其中。
“抓教育就是抓发展、抓教育就是抓未来”。2022年,奎文区教体系统将根据区委、区政府的部署要 求,围绕“全面贯彻落实《奎文区关于加快教育高质量发展“三年攻坚行动”的实施意见》”一条主线, 紧扣“教书育人、体育健身”两个基本点,突出问题导向,全力创先争优,全面推进“十五项重点工作” “十项改革举措”,高标准开创教体事业发展新局面。
据了解,奎文区将在2022年新改扩建育才学校、南苑学校、樱桃园小学、庄家学校、宏伟学校,建成 投用樱桃园小学、育才学校一期、南苑学校一期等,新建装配式教室及辅助用房60间,新增中小学学位 4000个。通过新改扩建公办幼儿园、接收建设用地为划拨性质的小区配套园、租赁建设用地为出让性质的 小区配套园、接收经济合作社开发的安置小区配套园等方式,增加13所公办幼儿园,增加公办学位2000个 。改造提升塑胶运动场地14处,11月份之前完成20所学校集中供热改造,按智慧校园建设标准,为全区所 有中小学配齐信息化基础设施,创建2所市级示范性智慧校园;引进教师400名,为有需求的中小学生提供 午休课后延时服务,对现有校舍扩增教室和新建装配教室进行教学设施标准配置,建设更新公共健身器材 100套,实施校园食堂食品留样监测与监督抽检工程,守护师生饮食安全。




热门评论 我要评论 微信扫码
移动端评论
暂无评论