一、历下区小学招生报名信息采集
什么时间开始?
历下区教育和体育局于6月6日至6月16日,开放“历下区义务教育入学服务平台”(以下简称“招生平台”),对2023年小学入学的历下区户籍适龄儿童、外来随迁子女、港澳台籍及外籍适龄儿童进行网上信息采集。
二、2023年历下区小学招生的相关信息
从哪里获取?
为做好招生工作,历下区教育和体育局和各招生学校在官方网站、官方微信公众号开通招生专栏,公布当年的招生政策、招生指南、学区划分、招生流程、招生通知及招生咨询电话等信息,请在招生期间登录查询。

历下区教育和体育局网站

历下区教育和体育局微信公众号
三、怎样给今年入学的适龄儿童报名?
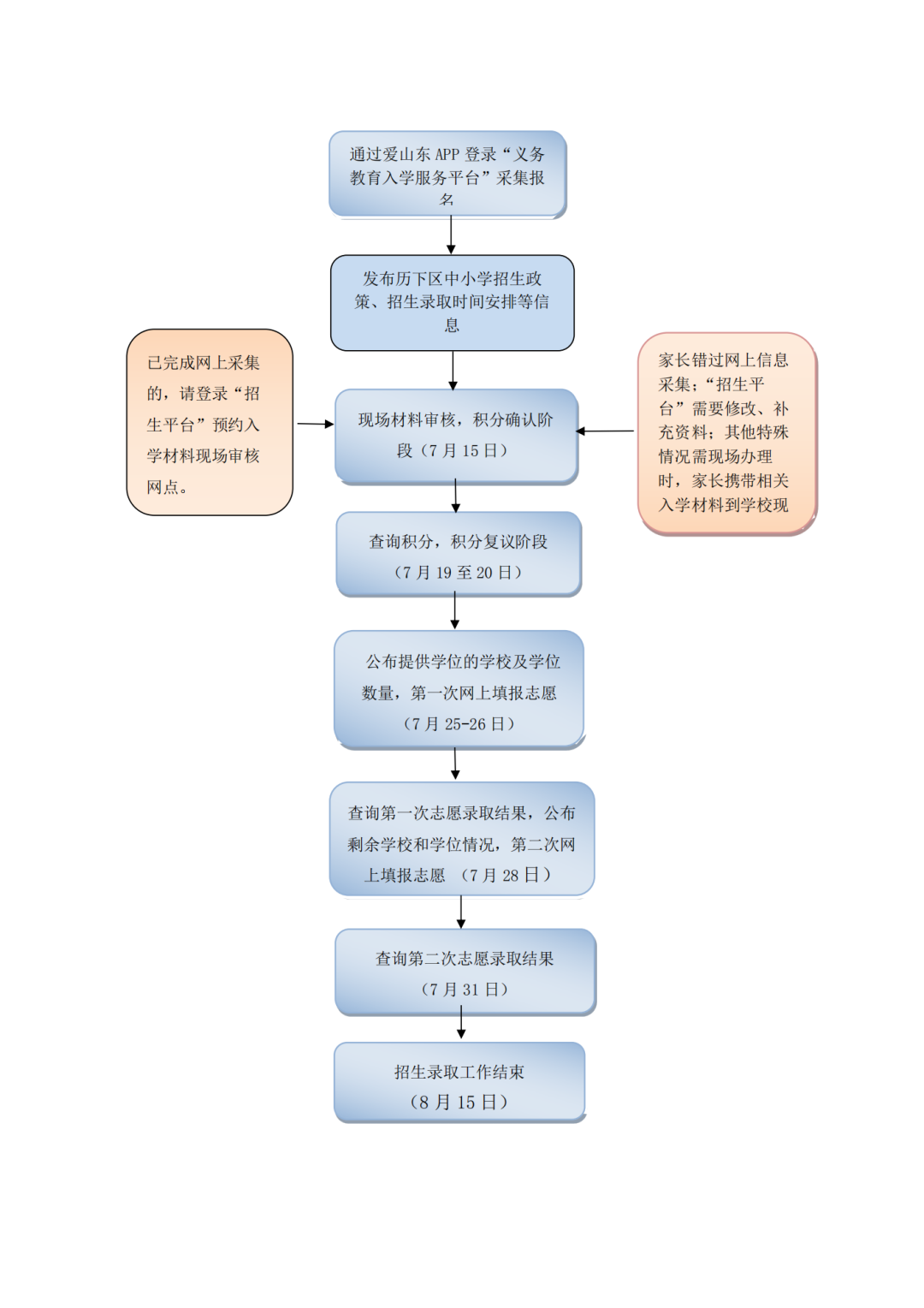
2023年历下区小学招生继续采用网上信息采集、大数据校验、网上录取的办法。请家长用手机下载“爱山东”APP注册登记,并做实名四级(L4)用户认证后再填报信息。
进入“爱山东”APP,在左上角下拉选择所在城市“济南市/济南市”,在【首页】面用搜索栏搜索“义务教育招生”,点击下面搜索到的【义务教育招生】词条进入【义务教育招生服务】,选择【济南市】【历下区】,点击下方的【确认,去报名】进入报名信息登记页面,阅读招生填报指南和问题解答,点击【中小学入学信息采集和网上报名】进入信息采集平台。
招生平台报名类型分为“房户住三一致”“仅有历下区户籍”“外来随迁子女”和“港澳台籍及外籍”等四种类型,请根据儿童实际情况选择对应的类型进行选择填写。为顺利、便捷地完成采集,请在填报前认真阅读招生平台的“小学招生报名信息填报指南”“小学招生录取流程”“小学招生报名网上信息填报流程”等。
四、怎么才能简便快捷地完成网上报名?
为便于家长顺利、快捷、简便地完成网上报名和通过大数据信息审核,真正实现“零证明”“零跑腿”招生服务,家长在使用“爱山东”APP报名时,建议其APP注册人、学区房的权利人与儿童户籍簿的户主为同一人。
五、怎样查询2023年历下区小学学区范围?
可通过历下区教育和体育局官方微信公众号“历下教育”、历下区教育和体育局官网(http://www.lixia.gov.cn/jyj/)中的“招生专栏”以及各招生学校网站(仅限有校园网的学校)查询2023年历下区各小学学区范围。
六、错过了网上信息采集怎么办?
家长若错过了网上信息采集时间或网上信息采集有困难的,请根据《2023年历下区中小学招生指南》(以下简称“招生指南”)中公布的招生入学流程各环节时间节点,提前联系招生学校,预约现场受理指导填写。
七、什么是“房户住三一致”适龄儿童?
“房户住三一致”适龄儿童是指适龄儿童的户籍、家庭房产和实际居住地三者均在同一地址上(以下简称“房户住三一致”)。上述表述中的家庭房产是指该房产的权利人是儿童的直系亲属,包括儿童的父母、祖父母以及外祖父母。其他亲属或非亲属的房产不能作为“房户住三一致”的入学依据。
招生政策及招生政策解读中出现的“父母(监护人)、祖父母、外祖父母”均是指与适龄儿童的关系。
优先入学:父母房产;祖父母房产,父亲是独生子;外祖父母房产,母亲是独生女;祖父母(外祖父母)房产,父母及儿童在济南市区无房产且随祖父母(外祖父母)同住。
对于公租房的租户子女,若其户籍已落户至该公租房,则按照“房户住三一致”类型报名,到对应学校入学。
八、什么是仅有历下区户籍适龄儿童?
仅有历下区户籍适龄儿童是指儿童户籍为历下区,其家庭在济南市区无房产并在历下区租房居住。仅有历下区户籍适龄儿童包含“单位集体户籍、社区集体户籍、空挂户籍、投亲靠友落户、商住公寓落户”等情况。
九、历下区的随迁子女怎么界定?
历下区的随迁子女是指随父亲或母亲在济南市区生活就业,且家庭在历下区长期居住的非济南市区户籍人员子女。
十、历下区招生政策及条件中的
济南“市区”指哪些区域?
招生政策及招生政策解读中的济南市区是指历下区、市中区、历城区、槐荫区、天桥区、高新区、南山区等七个区。
十一、2022年历下区设立的弹性学区,
今年是否继续沿用?
弹性学区仅适用于招生当年的小学一年级。所谓弹性学区,是我区以教育均衡为前提,根据当年教育资源分布状况和生源分布情况,为了缓解生源压力所采取的举措。弹性学区范围内的居民子女,既可以选择到原对口学校就读,也可以自愿选择到弹性分流学校就读。弹性学区是否继续沿用以当年的学区公示为准。
十二、我们是弹性学区,
选择到弹性分流学校入学
是否一定能被录取?
不一定。弹性分流学校要首先保证本校学区内适龄儿童入学,在满足自身需求后将空余学位提供给弹性学区的适龄儿童,若选择到弹性分流学校的人数超过空余学位数量,则按照申请到弹性分流学校入学的适龄儿童户籍迁入时间先后录取,超出部分回原服务学校就读。
十三、学区范围内的房产包括哪些?
学区范围内的房产是指家庭住宅,不含公寓、办公用房、商业用房,不含在建或规划待建的住宅项目。已交付使用、户籍迁入并实际入住,但未列入学区范围的住宅项目,其业主适龄子女入学则由区教育和体育局根据该小区生源数量和周边学校教育资源等情况,在全区范围内按照相对就近的原则协调安排入学。
十四、到现场办理入学申请时,需要注意什么?
适龄儿童小学招生报名主要采取网上申办、大数据核验、网上录取的办法,若您的情况确需现场受理,请通过各招生学校(审核网点)的咨询电话提前预约,或在公布的现场受理期间直接前往办理。家长在现场办理时,务必携带齐全申请入学所需提供的相关材料,遵守各招生学校(受理网点)的现场管理。
十五、可以让孩子晚一年入学吗?
根据《中华人民共和国义务教育法》第二章第十一条“凡年满六周岁的儿童,其父母或者其他法定监护人应当送其入学接受并完成义务教育;适龄儿童少年因身体状况需要延缓入学或者休学的,其父母或者其他法定监护人应当提出申请,由当地乡镇人民政府或者县级人民政府教育行政部门批准”的规定,若您的孩子确因身体等原因想延缓入学,请将书面申请及相关证明提交至户籍地址所属服务学校,由学校核实后报历下区教育和体育局备案。
十六、2023年历下区“房户住三一致”
儿童小学招生入学流程

十七、2023年仅有历下区户籍儿童
小学招生入学流程
十八、历下区“房户住三一致”
适龄儿童招生入学需提供哪些信息?
(一)儿童户籍信息:姓名、身份证号码、户籍地址等。
(二)儿童户口簿户主信息:姓名、身份证号码、与儿童关系等。
(三)家庭房产信息:产权所有人的姓名、身份证号码、与儿童关系、房权证(不动产权证)号、共有人姓名、房产详细地址等。
(四)儿童父母(监护人)信息:姓名、身份证号码、户籍地址等。
(五)若有以下情况,还需进一步核验的信息:
1.若户籍登记无法证明儿童与父母关系的,需提供儿童出生医学证明。
2.若户籍登记无法证明儿童父母之间关系的,需提供父母(监护人)的结婚证明或儿童出生医学证明。
3.若儿童的父母在本市区有自己的房产,以儿童的祖父母房产申请入学的,提供父亲独生子女证明;以儿童的外祖父母房产申请入学的,提供母亲独生子女证明;若儿童、儿童父母本市区无房的,应出具济南市房管部门出具的房屋信息查询证明。
十九、仅有历下区户籍适龄儿童
积分入学提供哪些信息?
(一)儿童户籍信息:姓名、身份证号码、户籍地址等。
(二)儿童父母户籍信息:姓名、身份证号码、户籍地址等。(三)儿童父母的社保(经营)信息。
若一方同时既依法经营(需为企业法人)又缴纳社保,只能任选一项提供。若两项交错不间断,可同时提交,连续计算积分。
1.在职、务工人员:父母在济南市区与用工单位签订的劳动合同和济南市区社保缴纳记录(社保记录为积分项)。
2.企业经营:父或母在济南市区依法经营的营业执照和企业涉税证明(涉税记录为积分项)。
(四)父母及适龄儿童由济南市房屋档案馆出具的《济南市房屋信息查询结果证明》(简称“无房证明”)。
(五)历下区的租房合同或居住证明。
(六)若有以下情况,还需进一步核验的信息:
1.若儿童户籍信息无法体现与父母之间关系的,需提供儿童出生医学证明。
2.若儿童户籍无法体现父亲与母亲之间关系,需提供父母的结婚证明或儿童出生医学证明。
3.若儿童户籍无父母信息或信息不详细的,需提供父母的户籍信息。
(七)说明:适龄儿童及父母的历下区户籍落户时长、父母在济南市区社保缴纳(企业依法涉税)时长等均会影响积分值。
二十、仅有历下区户籍适龄儿童到哪里确认积分?
历下区共设立了9个确认网点。家长可以在7月11至12日登录“历下区义务教育入学服务平台”网上预约时间和审核网点,或通过咨询电话提前预约。未预约成功的,请在规定时间选择就近的网点受理。审核网点与录取学校无关。

二十一、仅有历下区户籍适龄儿童怎么安排入学?
仅有历下区户籍适龄儿童申请入学采取志愿与调剂相结合的原则。在志愿填报时,历下区教育和体育局将公布可供选择的学校和学位数量,家长根据自己的积分和意愿情况填报志愿,系统会自动依据积分高低、志愿顺序依次录取,额满为止。
二十二、仅有历下区户籍适龄儿童
在志愿填报时应该注意什么?
1.仅有历下区户籍适龄儿童共有两次志愿填报机会,每次最多可同时填报四个志愿。第二次填报的志愿未被录取的,由历下区教育和体育局协调入学。
2.若某所学校在第一次志愿录取结束后名额已满,在第二次志愿填报时将不会再次出现。
3.已被录取的儿童,家长自行在“招生平台”下载《入学录取通知书》。
二十三、在什么情况下招生入学需要提供
《济南市房屋信息查询结果证明》?
若有以下情况,需提供入学儿童及其父母双方的《济南市房屋信息查询结果证明》:
1.以“仅有历下区户籍适龄儿童”情况申请入学。
2.以适龄儿童的祖父母房产申请学区内入学,其父亲不是独生子女的;以适龄儿童的外祖父母房产申请学区内入学,其母亲不是独生子女的。
3.以适龄儿童的曾祖父母(外曾祖父母)房产申请入学,还需提供儿童祖父母(外祖父母)的《济南市房屋信息查询结果证明》。
4.需证明适龄儿童家庭在济南市区没有房产的情况时。
二十四、适龄儿童家庭在历下区有房产并实际居住,
但孩子的户口在外区,能否在历下区入学?
根据《中华人民共和国义务教育法》第二章第十二条:“适龄儿童、少年免试入学。地方各级人民政府应当保障适龄儿童、少年在户籍所在地学校就近入学。”和济南市“严禁违规跨区域、跨学区招生”之规定,适龄儿童应在户籍所在地接受义务教育。
二十五、适龄儿童户籍
落在祖父母(外祖父母)房产上,
孩子能不能用这套房产申请入学?
这种情况属于三代房产入学,一般分为以下几种情况:一是儿童父母在济南市区没有自己的房产(需提供《济南市房屋信息查询结果证明》),且儿童和父母随祖父母(外祖父母)共同生活的,可用祖父母(外祖父母)的房产申请入学;二是儿童的父母在本市区有自己的房产,若想以儿童的祖父母房产申请入学,父亲是独生子女;若想以儿童的外祖父母房产申请入学,母亲是独生子女。以上情况需提供儿童父亲(母亲)独生子女证明;三是儿童父亲(母亲)非独生子女,且在市区另有房产,建议以儿童父母房产所属学区申请入学。
二十六、适龄儿童是历下区户籍,
但房子已拆迁,孩子应当到哪里入学?
若属于产权调换(即回迁)的,出具户籍、回迁安置协议等证明,适龄儿童可以到原房产所属服务学校申请入学;若属于货币拆迁的,如果您已经在济南市区新购房产,请到该小区所属服务学校申请入学;如果您未购买房产租房居住或已购房产尚未交付,请以“仅有历下区户籍适龄儿童”申请积分入学。
二十七、购买历下区的二手房,
户籍迁入多长时间可以在对口学校入学?
目前,对于购买二手房户籍迁入多久可以入学,尚无严格限定。若学区内申请入学的“房户住三一致”的适龄儿童数量超出学校招生计划的,则按照儿童户籍迁入时间先后顺序入学,超出部分由历下区教育和体育局本着相对就近的原则统筹协调安排。
二十八、2023年历下区外来随迁子女小学招生入学流程

二十九、历下区的随迁子女申请积分入学
应具备哪些条件?
年满6周岁[2017年8月31日(含)前出生],以家庭为单位在历下区连续居住满六个月以上,父亲或母亲至少一方必须满足以下条件:
1.历下区申办居住证至少在2023年8月31日前,连续满六个月。
2.济南市区缴纳社会保险至少在2023年8月31日前,连续满六个月(不含补缴);或在济南市区依法经商(企业负责人须是父或母)至少在2023年8月31日前连续满六个月。
三十、符合条件的随迁子女
在历下区申请积分入学需审验哪些信息?
(一)儿童户籍信息:姓名、身份证号码、户籍地址。
(二)儿童父母户籍信息:姓名、身份证号码、居住证信息(积分项)。
(三)儿童父母在本市区缴纳社保(依法经营)的信息。
若一方同时既依法经营(需为企业法人)又缴纳社保,只能任选一项提供。若两项交错不间断,可同时提交,连续计算积分。
1.在职、务工人员:父母在本市区与用工单位签订的劳动合同和本市区社保缴纳记录(社保记录为积分项)。
2.企业经营:父或母在本市区依法经营的营业执照和企业涉税证明(涉税记录为积分项)。
(四)房产(租住)信息:
1.若父母在历下区拥有住宅性房产:房产所有权人的姓名、身份证号码、与儿童关系、房产详细地址等(房产为积分项)。
2.若家庭在历下区租住:房屋租赁合同。
(五)有以下情况,还需核验的信息:
1.若户籍登记无法证明儿童与父母关系的,需提供儿童出生医学证明。
2.若户籍登记无法证明儿童父母之间关系的,需提供父母(监护人)的结婚证明或儿童出生医学证明。
(六)友情提示:父母双方提供的居住证、社保(企业涉税证明)的连续时长及家庭房产均作为积分的依据。为确保您的积分最大值,利于选报志愿,请将需要的信息全面提供。
三十一、符合条件的随迁子女申请积分入学
应到哪里确认赋分?
历下区共设立了9个确认网点。家长可以在7月11至12日登录“2023年历下区小学招生报名信息采集系统”网上预约时间和网点。网上未预约成功的,请电话预约。


三十二、符合条件的随迁子女
可以到哪个学校入学?
随迁子女的录取采取“志愿与调剂相结合”的原则。对符合申请条件的随迁子女依据申请材料核算积分,在填报志愿时,家长可根据历下区教育和体育局公布的可选学校及学位数量填报志愿,系统将按照积分高低、志愿排序依次录取,额满为止。
三十三、随迁子女在志愿填报时应该注意些什么?
1.随迁子女申请入学共有两次志愿填报机会,每次最多可同时填报四个志愿。在第二次志愿填报时,家长选择是否服从调剂,若选择“是”,且第二次志愿未被录取时,由历下区教育和体育局协调安排入学。若选择“否”,且第二次志愿未被录取时,将不再安排入学。
2.若某所学校在第一次志愿录取结束后名额已满,在第二次志愿填报时将不会再次出现。
3.已被录取的儿童,家长到“招生平台”下载“录取通知书”,在规定时间按时报到。
三十四、我是外来人员,已满足在历下区申请积分入学
的基本条件,并提交了相关证明材料,
今年是否一定能够在历下区就读?
答:不一定。我区小学招生按照“先户籍后随迁”的顺序进行。待历下户籍适龄儿童招生结束后,视各学校空余学位情况招收适龄儿童随迁子女,未被录取的,请及早回户籍所在地学校联系就学事宜。
三十五、随迁子女父母一方
在历下区的居住证已满半年,但未缴纳社保,
另一方缴纳社保满半年,但未办理居住证,
是否可以在历下区申请积分入学?
不可以。随迁子女在历下区申请积分入学,必须父母至少一方同时满足随迁子女申请积分入学应具备的基本条件。
三十六、父母和孩子是外地户籍,
在历下区购买了房产,
是否可以按照房产所属学区就近入学?
根据我区招生政策,随迁子女的户籍未迁入家庭房产所在地,应按历下区随迁子女申请积分入学的政策申请入学。
三十七、在历下区购买了新房,尚未交房,
业主子女能否按新房学区申请入学?
由于该房产尚未交付,无法实际居住,不符合“房户住三一致”的招生入学原则,建议家长待交房、实际入住且儿童户籍迁入后,在每年的七月下旬申请转学。
三十八、港澳台籍、外籍学生申请招生
入学的条件是什么?
1.适龄儿童年满6周岁[2017年8月31日(含)前出生]。
2.适龄儿童家庭在历下区拥有房产;适龄儿童父母或者祖父母(外祖父母)户籍为历下区;适龄儿童父母为港、澳、台籍及外籍人士,在历下区长期居住和工作。
3.根据适龄儿童情况由历下区教育和体育局统筹协调入学。
三十九、港澳台籍、外籍儿童申请招生入学
应提供哪些信息?
1.儿童身份信息:姓名、性别、身份证件号码等。
2.父母身份信息:姓名、性别、身份证件号码等。
3.家庭房产信息:房产所有权人的姓名、身份证号码、与儿童关系、房产详细地址等。
4.父母在济就业信息:参照随迁子女申请入学要求。
5.监护(亲子)关系信息:需提供监护(亲子)关系证明,或由公证机关出具的父母与子女的监护(亲子)关系公证书。
四十、我想转学至历下区的学校,
需要提供哪些信息?怎样办理?
转学的相关流程和要求,将在每年的7月20日前通过历下区教育和体育局的官方微信公众号“历下教育”及官方网站(http://www.lixia.gov.cn/jyj/) 的“招生专栏”对外发布,敬请及时关注。预计网上登记报名时间为7月21日至8月10日。转学需提交的材料,参阅《2023年历下区中小学招生指南》中招生入学的相关规定。
四十一、买了房落了户,是否一定能
转入房产所属的服务学校?
对于“房户住三一致”类型学生的转学,安排原则是所属服务学校在该年级有空余学位的前提下学区内安排,若申请人数多于空余学位数,按学生户籍迁入先后顺序安排,超出部分本着相对就近的原则协调安排。符合转学条件的仅有历下户籍和随迁子女类型,由区教体局统筹安排。
四十二、根据历年的小学招生情况,
哪些学校招生压力比较大?
根据历年的招生情况研判,甸柳一中、燕山中学、五中、辅仁学校、东方双语学校、明德中学等学校对口直升小学的学区内生源压力较大,超出了学校的承载能力,户籍迁入时间较晚的儿童有可能需要协调安排入学。目前,上述片区内的各中小学在校年级空余学位所剩无几,有转学需求的学生有可能需要协调到周边学校就读,请谨慎购房。
四十三、民办义务教育阶段学校怎样招生?
民办学校与公办学校同步报名、同步招生录取、同步注册学籍。民办学校限制失信被执行人子女就读。若有报名民办学校需求的,请及时关注相关学校网站或微信公众号发布的招生简章。
四十四、对于优抚对象有什么入学政策?
对烈士子女、高层次人才子女、符合条件的现役军人子女、公安英模和因公牺牲伤残警察子女,以及其他各类优抚对象,按照有关规定落实教育优待政策。
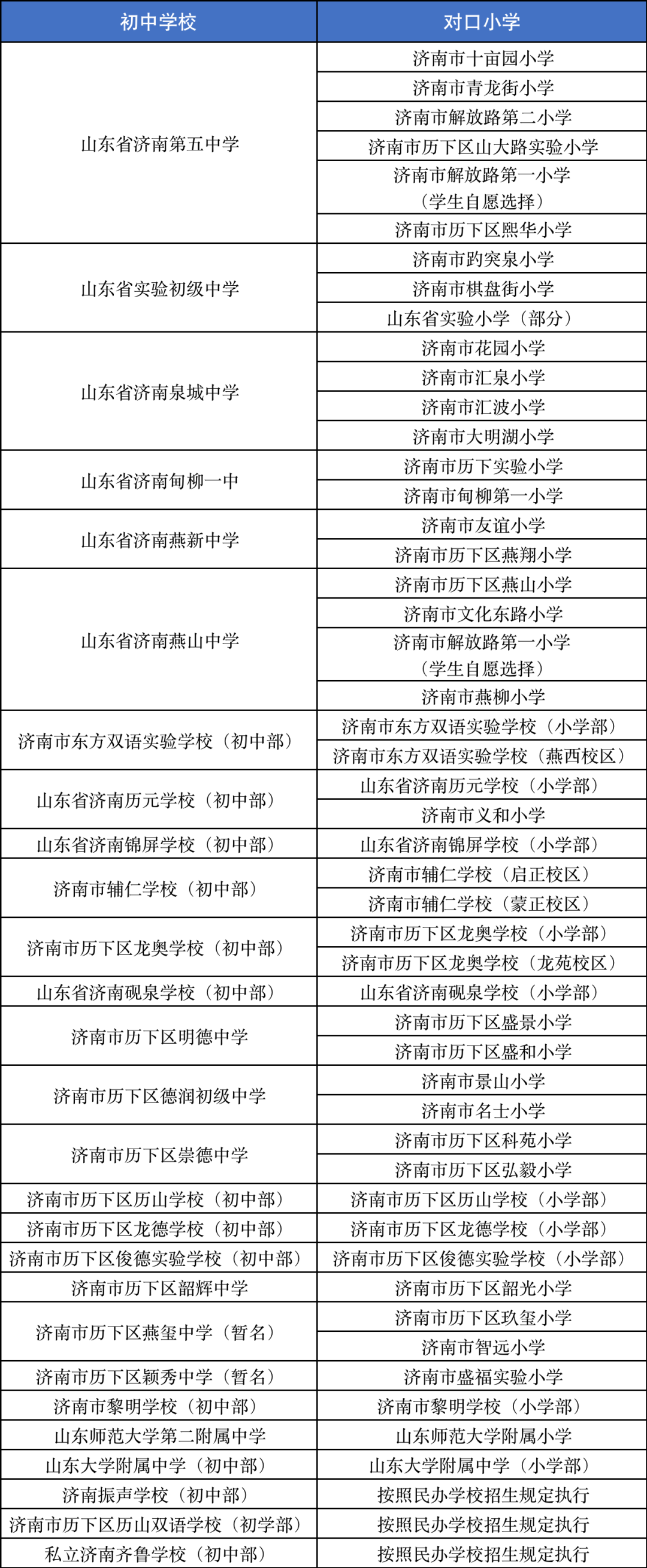
四十五、历下区小学阶段对口直升初中如何划定?

四十六、历下区各小学阶段招生学校咨询电话

四十七、《济南市历下区教育和体育局2023年义务教育阶段学校招生工作意见》
注意:此附件请点击下方“阅读原文”查看。
温馨提示
1.请及时关注历下区教育和体育局官方网站和历下区教育和体育局微信公众号的“招生专栏”了解相关招生信息。
2.父母应当本着实事求是的原则,提供真实有效的招生入学信息和相关证明。对于故意弄虚造假影响孩子入学的,后果自负。
3.近年来,由于历下教育事业蓬勃发展,部分片区学校生源压力巨大,已超出学校承载能力。想通过购房落户实现转学到心仪学校之前,请多方咨询、理性分析、谨慎选择。
以上最终解释权归历下区教育和体育局。


热门评论 我要评论 微信扫码
移动端评论
暂无评论