南都讯 记者覃仕林近日,深圳一家长反映,在龙岗区一家“同城聚合配送”骑手驿站出现向未成年人租赁电动自行车兼职跑单配送的情况,家长前往协商解约被告知单方面违约需要赔付押金和一个月的租金费用。南都记者在该站点内获悉,年满16周岁即可通过实名认证的支付宝办理电动自行车租赁并线下面试成为骑手,起租时长为一个月,配送订单来源由公司安排。目前,当事家长已通过12345市民热线向深圳市消费者委员会反映此事。

十六岁高中学生签订电动自行车租赁合同欲兼职送单,家长质疑合规性
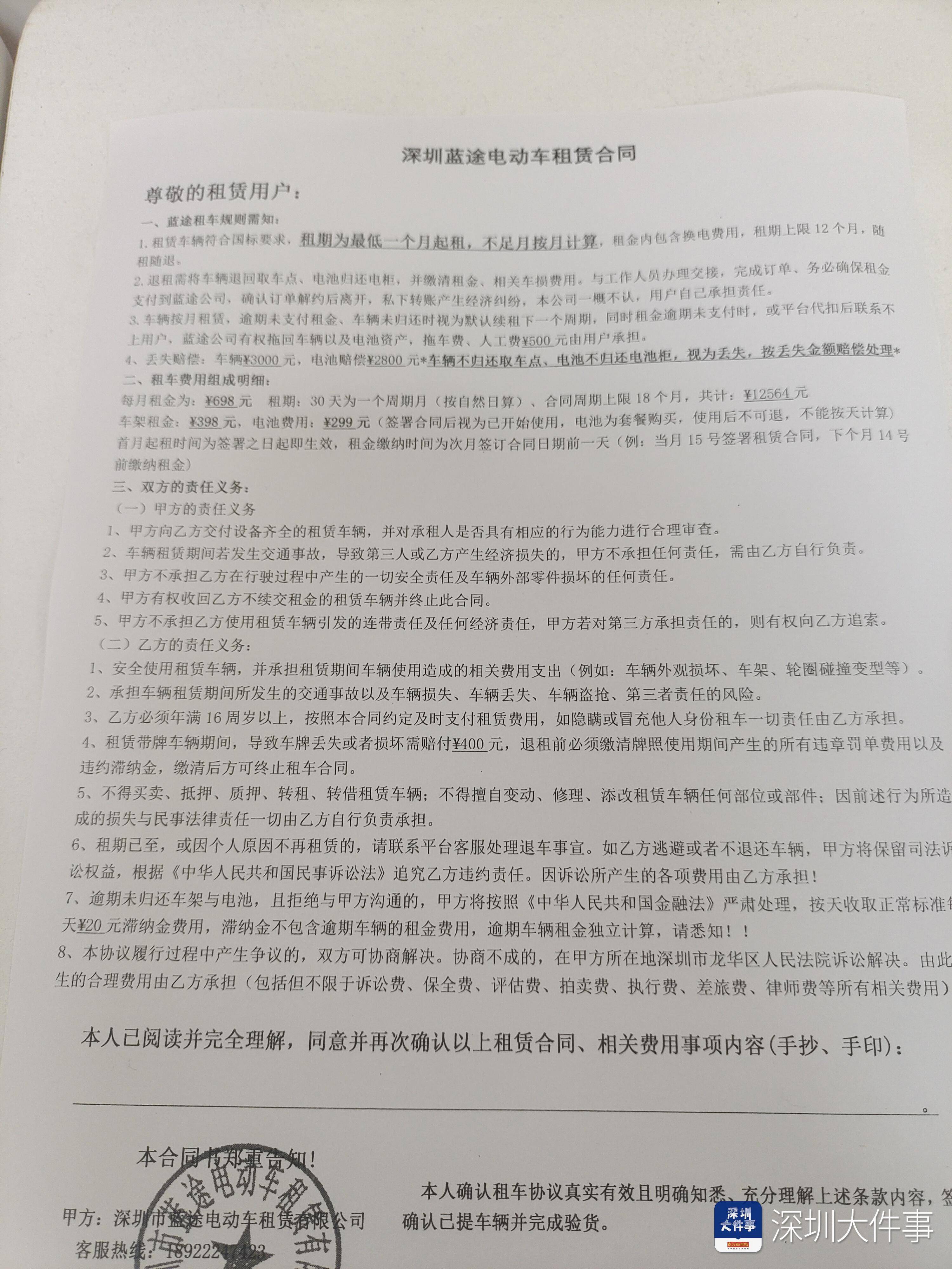
深圳龙岗区一学生家长彭先生近日向南都记者反映称,其16岁多的儿子上周末以体验生活为由,通过某聊天软件在深圳市龙岗区南联社区一家“同城聚合配送”网点租了一辆电动自行车,想兼职做跑腿配送,“平台承诺每天可以赚到400元左右”。彭先生称,孩子和该网点签订的《深圳蓝途电动车租赁合同》及《业务办理确认函》显示,车辆租金698元,电动车定位器GPS费用300元,租金将在每30天期满后从支付宝扣除,目前已向网点缴纳押金300元。


彭先生表示,自家小孩目前还是高一年级的在校学生,每周实际可用于兼职的时间只有周六一天,一个月才四五天,生手兼职做跑腿根本赚不到四百元,收入很难覆盖租赁的成本。他提到,其了解情况后前往网点协商解约时,网点工作人员表示,现在解约属于单方面违约,需要扣除押金300元,并且赔付一个月的租金698元。因此,彭先生质疑网点“在未通知监护人的情况下,仍然和小孩签合同,让小孩交租车押金和GPS流量费用”不合理,一旦孩子真正在跑单配送后遇到交通事故,相关的责任由谁承担很难交代。

南都记者在该网点内了解到,该网点招聘的配送骑手需年满16周岁,招聘信息在BOSS直聘等各类招聘平台均有发布,持身份证及本人实名认证的支付宝账号即可线下参与面试并办理电动自行车租赁,租赁价格为每天23元,相应配置可以依照个人要求进行选择。工作人员还提到,电动自行车均为一个月起租,租期满一个月后会在支付宝上扣除租金费用,租期不满则需要足月支付租金。
值得一提的是,该网点在BOSS直聘平台发布的招聘信息显示,其所属公司为“东莞市壹加壹信息咨询有限公司”,岗位“兼职.满16可就近安排400一天/可提供车”的招聘中对于年龄的要求为16至59岁,招聘类型为全职兼职均可。


据了解,2021年8月1日起施行的《深圳市电动自行车管理规定(试行)》中,第二十六条规定在道路上驾驶电动自行车,驾驶人应当年满16周岁,并携带行驶证。而国内几家头部即时配送平台对配送员的年龄要求通常都在18周岁以上,并且具有完全民事行为能力和相应的独立劳动能力,身体健康、持有有效健康证且无相关类型疾病,符合无违法犯罪记录、熟练驾驶相关车辆等要求。
彭先生反映,其在该网点与现场工作人员协商沟通未果后选择报警,民警告诉他“(这个网点)租车给小孩这种情况,已经发生过很多了”,而且这个属于民事纠纷,民警不能强制退费,只能两个人协商。
据悉,彭先生已向12345市民热线反映此事。当前显示,已由深圳市消费者委员会受理。
律师说法
十六周岁以上未成年兼职不足以支撑生活主要开支时,签订合同需法定代理人追认
广东广信君达律师事务所律师王敏表示,根据《中华人民共和国民法典》第十八条规定,十六周岁以上的未成年人,以自己的劳动收入为主要生活来源的,视为完全民事行为能力人。因此,这类未成年人可以独立实施民事法律行为,包括签订租赁合同等。
然而,如果十六周岁以上的未成年人未以自己的劳动收入为主要生活来源,则属于限制民事行为能力人。根据民法典第十九条规定,限制民事行为能力人可以独立实施纯获利益的民事法律行为,或者与其年龄、智力相适应的民事法律行为。对于其他民事法律行为,需由其法定代理人代理,或者经其法定代理人同意、追认后方可生效。
如果一名十六周岁以上的未成年人利用周末偶尔兼职,其收入不足以支撑其主要生活开支,仅作为零花钱或辅助性收入,则其仍属于限制民事行为能力人。此时,其签订的合同需经法定代理人同意或追认后才具有法律效力。
相关机构(如网点)在处理涉及未成年人的民事法律行为时,有义务核实其年龄及民事行为能力。如果未核实未成年人身份或放任其签订超出其民事行为能力范围的合同,可能被认定为未尽合理注意义务,导致合同无效或部分无效。


热门评论 我要评论 微信扫码
移动端评论
暂无评论