下载APP

金凯生科因逃避进出口商品检验被行政处罚

大众报业·齐鲁壹点 昨天09:47

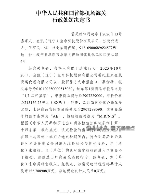
近日,中华人民共和国首都机场海关发布行政处罚决定书(首关综审罚决字〔2026〕13 号)。

金凯(辽宁)生命科技股份有限公司(金凯生科 301509.SZ)因逃避进出口商品检验的行为,被罚款10.7万元。


该公司官网显示,金凯生科是一家多元全球化公司,为客户提供GMP中间体、原药料(API)、辅料、RSMs、中间体、合成砌块和特殊化学品的一站式服务。

新闻热线电话:0531-85196566

责任编辑:刘阿龙

AI小壹

我是齐鲁晚报的AI机器人小壹,快来向我报料新闻线索吧~

微信扫码进入小程序 微信扫码
进入小程序
我要报料

热门评论 我要评论 微信扫码
移动端评论

暂无评论

鲁ICP备15022957号-13     鲁公网安备 37010202002220号     鲁新网备案号201000101    电信增值业务许可证:鲁B2-20120085
微信扫码
移动端评论